了解地质微生物学相关的学科前沿
研究背景和科学问题
北方泥炭地以泥炭藓为优势植被,土壤长期处于水淹厌氧状态,储存了地球约一半的土壤碳,是全球关键的“碳库”。这一碳库的稳定性依赖于植物生产力与土壤有机质(SOM)缓慢降解速率之间的精细平衡。泥炭藓通过塑造酸性、贫氮磷的特殊环境,显著抑制了SOM的分解效率。然而,高纬度地区的变暖幅度远超全球平均水平,作为介导SOM降解和温室气体(CO2、CH4)释放的异养微生物群落会受到变暖的影响,从而危及泥炭地的碳库稳定性。泥炭地土壤缺氧且无机终端电子受体(TEAs,如硫酸盐、硝酸盐)匮乏,理论上厌氧呼吸途径应是有机质分解的限速步骤。然而,野外观测和培养实验均发现,泥炭地厌氧条件下CO2产量常为CH4的10-1000倍,远偏离产甲烷作用1:1的化学计量比,暗示存在其它起主导作用的替代电子受体利用途径。此外,尽管已有研究表明变暖会增加温室气体排放,但微生物群落组成响应气候变暖的模式、替代电子受体的具体来源,以及深层泥炭(超过1米)的微生物代谢机制等科学问题,均尚未得到明确解答。
此前的宏基因组研究多聚焦于泥炭地微生物的碳水化合物降解酶或甲烷循环功能,对产甲烷作用之外的终端分解过程关注不足。研究北部泥炭地生态系统对环境变化响应的野外站点(Spruce and Peatland Responses Under Changing Environments,SPRUCE)为回答这一科学问题提供了理想平台,其通过控制空气和泥炭温度(升温幅度0-9°C)及大气CO2浓度,结合多深度样本采集,为揭示泥炭地微生物对气候变化的响应过程和机制提供了新的见解。
科学内涵
研究思路:明确北方泥炭地微生物群落对气候变暖的响应模式及替代电子受体供给的机制,是精准评估泥炭地碳库气候敏感性的核心前提。该研究以美国明尼苏达州SPRUCE实验站的北方泥炭地为研究对象,依托该站点设置的0-9°C梯度增温及900 ppm CO2升高处理的全生态系统控制实验:首先开展系统性野外采样,于2015-2018年间采集覆盖表层(10 cm)至深层(2 m)垂直剖面的131份泥炭样本,通过宏基因组测序获得2.4 Tb数据,组装得到697个中高质量宏基因组组装基因组(MAGs),覆盖细菌和古菌的33个门,其中79.5%属于未被描述的新属;随后整合代谢组与宏蛋白质组分析,通过代谢组检测有机硫化合物(如胆碱-O-硫酸盐)与电子受体释放的关联,借助宏蛋白质组验证硫酸盐还原、产甲烷等关键代谢途径的活性;再通过非度量多维标度(NMDS)和基于距离的冗余分析(db-RDA)评估群落结构对增温的响应,利用KEGG模块完整性评估微生物代谢潜力,系统解析了微生物群落组成、代谢潜力及功能活性与环境因子的关联关系;最后将本研究获得的MAGs与全球其他泥炭地(如瑞典Stordalen Mire)及不同生态系统的微生物基因组进行跨区域对比,明确北方泥炭地微生物的分类学新颖性与功能独特性,为揭示泥炭地微生物对变暖的抗性机制及电子受体获取途径提供全面的技术支撑与数据保障。
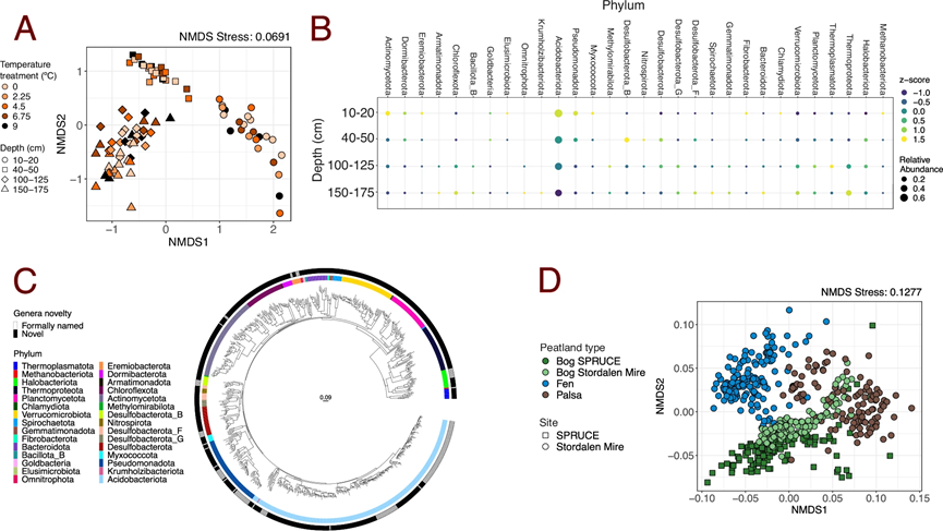
核心发现1:泥炭地微生物群落具有高新颖性且对变暖表现出抗性。研究获取的697个MAGs中,79.5%属于未被正式描述的属,20.8%来自未描述的目,表明北方泥炭地蕴藏着丰富的特有微生物类群(图 1)。NMDS分析显示,深度是驱动微生物群落组成和功能潜力的主要因素,而经过3年变暖处理后,各深度的微生物群落组成未发生显著变化(图 1A)。微生物群落的功能分析进一步证实了这种对气候变暖的抗性。好氧呼吸菌、硫酸盐还原菌、产甲烷菌和产乙酸菌的相对丰度均未随温度升高出现显著波动,仅6.7%的基因组丰度与温度处理存在相关性。这表明泥炭地微生物群落通过代谢功能的灵活性而非群落结构变化来响应环境扰动,其缓慢的生长特性可能是群落组成稳定的重要原因。

图1 SPRUCE站点泥炭中构建的基因组(MAGs)的深度分布与分类学特征。
核心发现2:微生物的代谢多样性与土壤有机质裂解提供电子受体机制,共同支撑泥炭地有机碳的厌氧降解。宏基因组分析显示,优势产甲烷菌属(Candidatus Methanoflorens、Methanobacterium、Methanoregula)兼具乙酸营养型和氢营养型产甲烷途径。数据进一步表明硫酸盐/亚硫酸盐还原、反硝化和产乙酸作用是主导厌氧呼吸的主要途径(图2A),并且相关关键基因(dsrA、norB、betC)在各深度均有较高丰度。针对泥炭地无机TEAs匮乏的悖论,该研究首次明确土壤有机质裂解是电子受体核心来源:31%的MAGs编码有机硫裂解基因,可从胆碱-O-硫酸盐等释放硫酸盐(图2C)。研究发现betC基因丰度与相关底物及孔隙水
浓度显著正相关;反硝化基因norB与有机氮水解、脱氨基基因丰度正相关(图2D),表明微生物可降解有机氮获取电子受体;电子受体供应受地下水位调控(图2E),微摩尔级
即可满足硫酸盐还原菌代谢需求,解释了泥炭地高效厌氧呼吸过程。

核心发现3:微生物代谢功能沿深度呈现显著分层特征。泥炭地微生物的群落组成与代谢潜力沿垂直深度呈现显著分层特征,与氧化还原梯度、有机质质量的垂直分异高度契合(图3)。表层(10-20 cm)作为氧化-厌氧过渡带,好氧呼吸菌与乙酸发酵、酒精发酵类菌群占优,成为有机质分解的表层热点区域。中层(40-50 cm)是厌氧呼吸核心区,产甲烷菌丰度达峰值,硫酸盐还原、反硝化等替代电子受体利用途径的功能基因丰度最高,构成有机质分解的“厌氧热点”。深层(100-125 cm、150-175 cm)甲基营养型产甲烷作用显著增强,反硝化基因丰度升至峰值,且与铁蛋白基因(ferritin)呈强正相关性(Pearson 相关系数=0.83),表明Fe (III)可能介导深层的厌氧氨氧化(Feammox)过程。

启示1:微生物群落的韧性对泥炭地碳库稳定的意义。北方泥炭地微生物群落对变暖的抗性,表明短期气候变暖可能通过改变微生物代谢效率而非群落结构影响碳循环。这种抗性主要源于两方面:一是微生物的慢生长特性,使其在高纬度低温地区难以在较短时间内完成世代的倍增;二是代谢功能的冗余性,多种微生物类群均可执行相同的电子受体利用途径,确保了功能稳定性。这一发现暗示北方泥炭地碳库可能具有一定的缓冲能力,但其长期稳定性仍需关注深层泥炭地的微生物响应及电子受体供应的可持续性。
启示2:对气候模型优化的启示。当前研究的气候模型多简化泥炭地微生物的代谢过程,未考虑电子受体来源的复杂性和微生物的代谢灵活性。该研究为模型优化提供了关键方向:一是需纳入“土壤有机质裂解-电子受体供应”核心途径,补充微生物通过裂解有机硫(如胆碱-O-硫酸盐)、有机氮释放电子受体的机制,避免低估CO2生成潜力;二是需考虑微生物功能冗余性,体现多种类群执行相同代谢功能(如不同门类硫酸盐还原菌)对碳循环稳定性的支撑作用,提升温室气体排放比例(CO2: CH4)预测精度。
——解读人:郭浩然、梁任星
来源:https://mp.weixin.qq.com/s/M8DFPJvAJNhXSH5q_D-Y0A
原文链接:Duchesneau K, Aldeguer-Riquelme B, Petro C, et al., 2025. Northern peatland microbial communities exhibit resistance to warming and acquire electron acceptors from soil organic matter. Nat Commun, 16, 6869.
https://doi.org/10.1038/s41467-025-61664-7.